Categoría: product owner

Toma de decisiones basadas en datos como un buen Product Owner

17 febrero, 2026

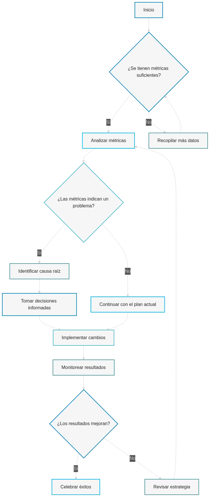
En el entorno ágil actual, la toma de decisiones basada en datos es fundamental para el éxito de un producto. Los Product Owner (PO) tienen la responsabilidad de guiar el […]

La Visión del Producto: Cómo un Product Owner Puede Guiar a su Equipo

17 febrero, 2026

En el mundo del desarrollo ágil, el rol del Product Owner (PO) es crucial para el éxito de cualquier proyecto. Una de las responsabilidades más importantes de un PO es […]

La Trampa de la Velocidad: Por qué comparar equipos por sus puntos es un error fatal

16 febrero, 2026

Imagina que es viernes por la tarde y estás revisando el cierre del Sprint de dos equipos diferentes en tu organización: Si tuvieras que apostar tu dinero a cuál de […]

De «tomar pedidos» a maximizar valor: Por qué el PSPO de Scrum.org es más que un certificado

19 diciembre, 2025

Hay un momento en la carrera de todo Product Owner en el que te detienes y te preguntas: «¿Realmente soy un dueño de producto… o soy solo el secretario de […]

El Arte del «Slicing»: Cómo dividir Historias de Usuario para entregar valor real (y evitar el Carry Over)

18 diciembre, 2025

¿Te suena familiar esta escena? Llega el último día del Sprint. El equipo ha trabajado durísimo. Preguntas: «¿Cómo vamos con la funcionalidad de Pagos?». Y la respuesta es: «El Backend […]

El Product Backlog no es un almacén infinito: Por qué deberías borrar tickets hoy mismo

16 diciembre, 2025

¿Cuántos ítems tienes ahora mismo en tu Product Backlog? ¿100? ¿300? ¿Más de 500? Si eres como la mayoría de los Product Owners, es probable que tengas una larga cola […]

Descubre el Curso PSPO-AIE: Professional Scrum Product Owner – AI Essentials de Scrum.org

5 diciembre, 2025

En el mundo actual, donde la inteligencia artificial (IA) está transformando industrias y redefiniendo cómo trabajamos, los Product Owners (POs) tienen una oportunidad única para aprovechar esta tecnología y llevar […]

Lanza tu carrera como Product Owner: Curso Oficial PSPO (Scrum.org) 

4 diciembre, 2025

El rol de Product Owner es uno de los más demandados en el mercado tecnológico actual, pero también uno de los más incomprendidos. Muchas empresas buscan «Product Owners», pero en […]

¿Tu Product Backlog te quita el sueño? 4 Estrategias para evitar el Burnout del Product Owner

2 diciembre, 2025

Hay una escena que se repite en muchas oficinas (y casas, gracias al remoto): Un Product Owner abre Jira, Azure DevOps o Trello un lunes por la mañana. Mira el […]

¿Project Manager o Product Owner?

1 diciembre, 2025

Es una historia que vemos a diario en la industria tecnológica: una empresa decide adoptar Scrum, y de la noche a la mañana, los Project Managers pasan a llamarse Product […]