En el entorno ágil actual, la toma de decisiones basada en datos es fundamental para el éxito de un producto. Los Product Owner (PO) tienen la responsabilidad de guiar el desarrollo del producto, y utilizar métricas y feedback de usuarios es clave para tomar decisiones informadas. En este artículo, exploraremos cómo los Product Owners pueden aprovechar estos datos, qué métricas son útiles y cómo analizarlas para mejorar el producto.
La Importancia de las Decisiones Basadas en Datos
Las decisiones informadas por datos permiten a los Product Owner:
- Minimizar Riesgos: Al basar las decisiones en datos reales, se reduce la incertidumbre y se pueden anticipar problemas antes de que ocurran.
- Aumentar la Eficiencia: Las decisiones fundamentadas permiten al equipo concentrarse en las características que realmente importan a los usuarios.
- Mejorar la Satisfacción del Cliente: Al atender las necesidades y deseos de los usuarios, se incrementa la probabilidad de crear un producto exitoso.
Métricas Útiles para Product Owners
1. Métricas de Uso del Producto
Estas métricas permiten entender cómo los usuarios interactúan con el producto. Ejemplos incluyen:
- Tasa de Retención: Mide el porcentaje de usuarios que continúan utilizando el producto después de un período determinado. Una alta tasa de retención indica que el producto satisface las necesidades de los usuarios.
- Frecuencia de Uso: Evalúa cuántas veces los usuarios interactúan con el producto en un período específico. Esto ayuda a identificar características populares.
2. Feedback de Usuarios
El feedback directo de los usuarios es invaluable. Herramientas como encuestas, entrevistas y análisis de comentarios pueden proporcionar información cualitativa sobre la experiencia del usuario. Algunas métricas a considerar son:
- Net Promoter Score (NPS): Mide la lealtad del cliente preguntando qué tan probable es que recomienden el producto a otros.
- Tasa de Satisfacción del Cliente (CSAT): Evalúa la satisfacción general del usuario con el producto a través de encuestas después de interacciones clave.
3. Métricas de Desempeño
Estas métricas ayudan a evaluar la efectividad del producto en el mercado. Ejemplos incluyen:
- Tasa de Conversión: Mide el porcentaje de usuarios que completan una acción deseada (como registrarse o realizar una compra). Una baja tasa de conversión puede indicar problemas en el proceso del usuario.
- Costo de Adquisición de Clientes (CAC): Evalúa cuánto cuesta adquirir un nuevo cliente. Comparar el CAC con el valor de vida del cliente (LTV) ayuda a determinar la viabilidad del modelo de negocio.
Cómo Analizar las Métricas
Una vez que se han recopilado las métricas, es crucial analizarlas correctamente:
- Establecer Objetivos: Define qué métricas son relevantes para tus objetivos de negocio. Esto ayudará a enfocar el análisis.
- Utilizar Herramientas de Análisis: Herramientas como Google Analytics, Mixpanel o Tableau pueden facilitar la visualización y el análisis de datos.
- Tomar Decisiones Basadas en Resultados: Utiliza los hallazgos para guiar las decisiones sobre el desarrollo del producto. Por ejemplo, si la tasa de retención es baja, considera investigar las razones y ajustar las características.
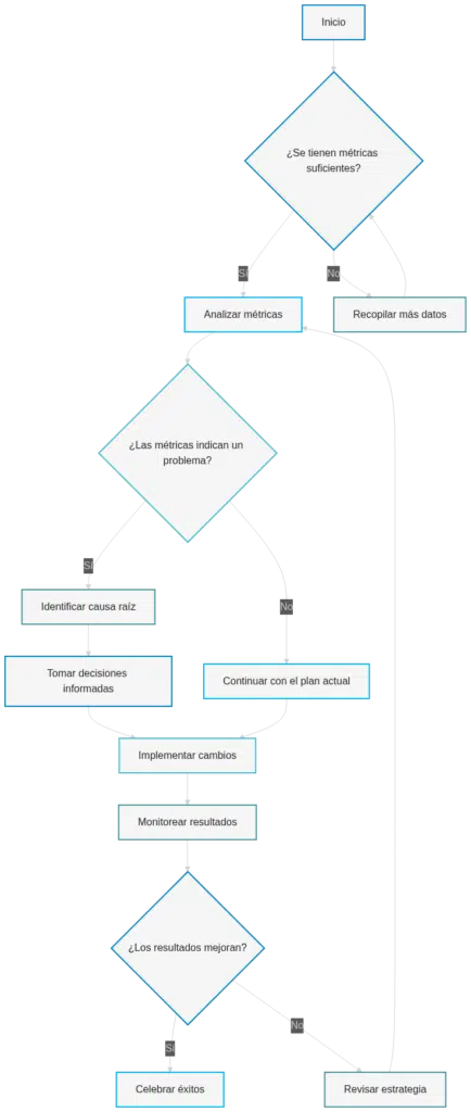
Flujograma de Decisiones
A continuación, se presenta un flujograma que ilustra el proceso de toma de decisiones basado en datos:

Conclusión
La toma de decisiones basada en datos es esencial para los Product Owner que buscan maximizar el valor de su producto. Al utilizar métricas de uso, feedback de usuarios y métricas de desempeño, los POs pueden tomar decisiones informadas que no solo mejoran el producto, sino que también aumentan la satisfacción del cliente. Implementar un enfoque basado en datos no solo reduce riesgos, sino que también permite a los equipos concentrarse en lo que realmente importa. ¡Es hora de hacer de los datos tu mejor aliado en el desarrollo de productos!
En Agile611, te ayudamos a desarrollar productos en nuestro curso de PSPO oficial de Scrum.org.